The Bump is the brand's flagship native iOS app for pregnant women and mothers of newborns. Below are some high-fidelity wireframes and explorations from various stages. Please also see my prototypes showcase for more related work.

High-res UX Wireframes (from early rounds):

Home Screen
Weekly feed navigation drawer
Calendar, Checkline, and Diaries
Photo Tool
Diary Tool
My Account
Feed Card Type Exploration
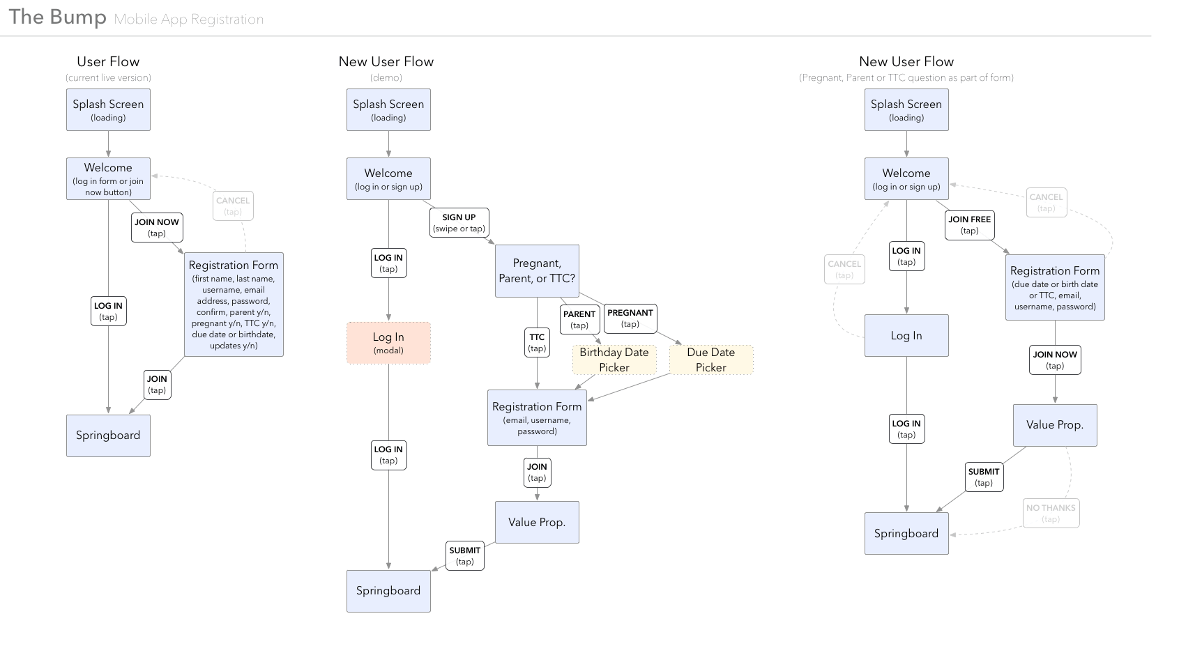
New User Registration User Flow Diagrams
Contributions to Apple Watch App Hackathon

High-res UX Wireframes>

from later rounds, incorporating The Bump's emerging style guide):

iOS Notification Center
Home Screen
Community Onboarding
Community Landing Screen
Calendar, Checklist, and Diaries
Education screen for proposed favoriting system
Expanded Side Nav